Wiki

Landnet

Negev

Negev (LANDNET SITE)

The calibration site is called Shizafon Playa. The playa is located at 30°06'47”N and 35°00'34”E. Elevation is 340 m above MSL. The total size of the playa is about 200,000 sq. m (0.2 sq. km). It is characterized by a very smooth and extremely homogeny surface. The playa’s substrate consists of loamy silt with high percentage of clay and low percentage of sand.
The site is located in a hyper-arid environment. Long-term average precipitation is about 40 mm concentrated in a few events during the winter season (November - March). Consequently, no higher or lower (biological soil crust) vegetation exists on the playa and the soil moisture is extremely low. In addition, the area is characterized by low probability of cloud cover and clear air.

It is one of the CEOS LANDNET Sites. The site is managed by Ben Gurion University; for more detailed information regarding the site, the point of contact is Arnon Karnieli (karnieli@bgu.ac.il)

Instruments on the Test Site

TBD 

_____________________________________________________________________________

Climatological Data for Negev [1]

Parameter Mean Std Dev Min Max Max-Min (Max-Min)/Mean CV
Cloud Fraction (%)  0.2724 0.2737 0.0001 0.7145 0.71144 2.6230 1.0048
Water Vapour Content (g/cm2) 1.2945 0.2965 0.8020 1.7120 0.9100 0.7030 0.2290
Precipitation (mm/day) 0.3869 0.3875 0.0181 1.1247 1.1065 2.8603 1.0017
Ozone Content (Dobson) 292.3167 16.3611 273.2000 327.0000 53.8000 0.1840 0.0560

________________

 

Temporal Variability of Cloud Fraction: on the X axis scale is one year (Jan-Dec); on the Y axis scale is the fraction 0-1
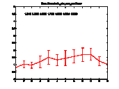
Temporal Variability of Water Vapour Content: X axis scale is one year (Jan-Dec); Y axis scale is 0-6 g/cm2
Temporal Variability of Precipitation. X axis scale is one year (Jan-Dec); Y axis scale is 0-10 mm/day
Temporal Variability of Ozone Content. X axis is one year (Jan-Dec); Y axis is 0-500 Dobson
Spectral Temporal Variability  

 

Literature

 

Links

 

_________________________

 
View LANDNET SITES in a larger map

 References

[1] WP230 - Site Characterization from Climatological Dataset

7945 Views